91成人网
91成人网
胡小晓副教授团队联合美国ErxiWu教授在国际期刊Bioactive Materials(中科院1区,工程:生物医学,IF=16.87)在线发表题为“DNA aptamer S11e recognizes fibrosarcoma and acts as a tumor suppressor”的研究性论文,该研究发现核酸适体S11e对恶性间充质肿瘤纤维肉瘤的识别和抑制作用机理。
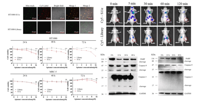
目前,由于缺乏特异性的生物标志物及相关治疗性分子探针,纤维肉瘤准确诊疗无法实现。该研究发现核酸适体S11e能够特异性识别纤维肉瘤细胞HT1080、异种移植小鼠模型肿瘤和纤维肉瘤患者的肿瘤组织。并且S11e能不依赖于溶酶体途径内化定位于线粒体,通过质谱方法鉴定其可能结合靶蛋白Diablo/ SMAC,从而产生抑制癌细胞增殖和迁移等效果。

综上所述,核酸适体S11e可能有助于纤维肉瘤的诊断、靶向治疗和预后。91成人网
博士生刘匀毅和硕士生彭程为共同第一作者。

该研究由国家科技部项目、国家自然科学基金、长沙市自然科学基金等支持。
撰稿人:胡贝